【農曆新年交通/港鐵通宵/口岸開放時間】農曆新年將至,不少巿民都會在年廿九當晚出外吃飯團年,再逛逛年宵。為方便巿民,港鐵將在當日通宵行駛,城巴及九巴亦會加強服務。7條特別巴士路線(城巴第38S;九巴N43、N64P、N243、N272;及過海巴士第N116及N601號線)會於年初一(17日)凌晨提供特別巴士服務。
農曆新年交通︱港鐵年廿九本地綫通宵行駛 初二列車加密
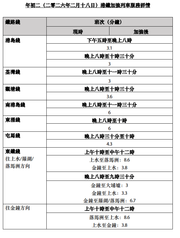
港鐵公司由農曆年廿六(13日)起,於不同時段加強多條鐵路綫的列車服務,合共增加逾600班列車。農曆年廿九(16日)提供通宵服務,本地鐵路綫(機場快綫及迪士尼綫除外)將於年廿九(2月16日)下午三時起逐步加強列車服務,提早行駛晚上繁忙時段班次;而在年初一及初二晚上,亦會加密部分鐵路綫的班次,方便市民觀賞花車巡遊及維港兩岸的煙花匯演。
年初二(18日)晚維港將舉行煙花匯演,七條鐵路綫(觀塘綫、荃灣綫、港島綫、南港島綫、屯馬綫、東鐵綫及東涌綫)會加強服務。




港鐵︱機場快線加開頭班車 高鐵新年期間增13對列車
由本周五至年初七(23日),東鐵綫及港島綫會在多個不同時段加 強服務。屯馬綫會於年初一晚上加密班次,方便市民觀賞花車巡遊匯演。迪士尼綫亦會於年初一至年初七,加密早上時段的列車班次,方便市民及旅客前往主題 樂園。
機場快綫於農曆年廿七至年廿九(14日至16日),頭班車將提前於上午5時25分由香港站開出;而年初三及初六(2月19日及22日),尾班車將延後至凌晨一時由博覽館站開出。
港鐵經與內地鐵路部門商討後,高鐵(香港段)將會在2月13至15日, 以及18至23日期間,每日加開13對列車,來往香港西九龍站及福田站。
港鐵|「馬年轉大運」抽奬 可贏取港全年免費車票
2月13日至26日期間,乘客在九個指定車站(鰂⿂涌、啟德、羅湖、機場、柯⼠甸、中環、⾦鐘、銅鑼灣及 尖東站)向港鐵虛擬服務大使 Tracy 說出「馬年快樂」,即可參加「馬年轉大運」抽奬,奬品包括 MTR 分、免費本地單程車程、車站商店及港鐵零售品牌 LOUDER 購物禮券,同時亦可參加終極大抽獎,有機會贏取智能手機、港鐵全年免費車票及港鐵商場購物禮券。




九巴|高鐵、口岸及機場線加密班次 指定路線可享轉乘優惠
九巴及龍運預計農曆新年期間將有大批市民及遊客經各邊境管制站外遊或到香港各處遊覽,於新春期間加強多條接駁高鐵西九龍站、機場及邊境管制站路線服務,由各區往返高鐵站、機場、港珠澳大橋香港口岸和各陸路口岸。
路線W2及W3加密班次 站牌加「經:高鐵站」標示途經路線
九巴已加強W2 [高鐵西九龍站 – 觀塘(循環線)] 及W3 [高鐵西九龍站 ⇋ 上水] 服務,最頻密時段分別可達每12及20分鐘一班,另外,多條途經高鐵站的路線,包括路線3C [慈雲山(北)⇋ 中港碼頭]、11 [鑽石山站 ⇋ 九龍站]、14 [鯉魚門邨 ⇋ 中港碼頭]、203E [彩虹 ⇋ 九龍站]、269B [天水圍市中心 ⇋ 紅磡(紅鸞道)]及296D [將軍澳(尚德)⇋ 九龍站])亦會加密班次,方便乘客從各區前往高鐵站。為方便乘客更容易識別前往高鐵站的九巴路線,九巴將於相關路線的巴士站上加上「經︰高鐵站」的標示,讓乘客容易辨認。
全線龍運A線直達大橋香港口岸 口岸路線按客量增班次
九巴全線16條龍運A線全面連接大橋香港口岸,龍運亦會於農曆新年2月14日至23日(星期六至一,年廿七至年初七)期間,加密三條NA線服務,分別是NA32 [葵涌邨 ⇋ 大橋香港口岸]、NA33[屯門(富泰邨) ⇋ 機場(國泰城)]、NA47[大埔(太和)⇋ 大橋香港口岸]。
農曆新年期間,九巴將按客量情況,加強各條接駁邊境口岸的路線,包括B1[天水圍(天慈)⇌ 落馬洲站(福田)]、B9[屯門站 ⇌ 香園圍口岸(蓮塘)]、B9A[元朗(西)⇌ 香園圍口岸(蓮塘)],加密至最密10-20分鐘一班、79K[上水(彩石邨) ⇌ 打鼓嶺(香園圍口岸)],加強至最密10分鐘一班;277E[上水(天平)⇌ 藍田站],加強至最密10分鐘一班;279X[粉嶺(聯和墟)⇌ 青衣站],加強至最密10分鐘一班。
N73線年初一至初三加強服務
在2月17日(年初一)至2月19日(星期四,年初三)凌晨,加設九巴N73號特別巴士服務(港鐵上水站往新田),在東鐵綫前往羅湖站的服務結束後,接載乘客轉乘皇巴,經24小時通關的落馬洲/皇崗口岸前往內地。
指定路線轉乘邊境機場線及口岸線 可享轉乘優惠
九巴及龍運分別設有九巴口岸線「搭兩程總有一程免費」及九巴龍運A線「搭兩程 俾一程」轉乘優惠,乘客以八達通或電子支付方式乘搭指定九巴路線互相轉乘路線B1、B9或B9A;或任何九巴路線互相轉乘龍運A線,兩程車費較低的一程可獲免費,助市民及遊客以更經濟實惠方式,往返落馬洲支線(福田)、香園圍(蓮塘)、大橋香港口岸及機場和港九新界。
特快路線63R與「寵物巴士新春許願團」 往返林村許願樹
九巴將於2月17日至3月3日(年初一至十五),配合香港許願節開辦路線63R [大埔墟站 ⇋ 林村許願樹],讓乘客由大埔墟站、大埔超級城或太和站輕鬆直達林村許願廣場。
九巴「寵物巴士新春許願團」將於2月19至22日(年初三至六)每日出發,由屯門V City及元朗形點往返林村許願廣場,讓一眾主人與毛孩也可以到林村一嘗拋寶牒或點蓮花燈。



城巴|年廿七至正月十三 小童免費搭14條機場路線
在2月14日至3月1日(年廿七至正月十三)期間,所有合資格小童可免費乘搭城巴機場快線。
另外,城巴在農曆新年期間將加密市區、觀光城巴及城巴機場快線服務,並於深圳灣及香園圍(蓮塘)口岸的路線提供高峰時段達 5 分鐘班次的服務。新開辦的中九龍繞道特快機場路線 A28X 將首次於農曆新年期間提供上午全時段服務;另特設「全日拜年專線」798P,連接將軍澳、大圍及沙田,方便乘客出行。
由2月14日至22日,城巴機場快線 A28X將大幅延長服務時間至上午11時50分,每日合共提供13個班次,方便將軍澳及日出康城居民特快前往機場及港珠澳大橋香港口岸。
「將沙線」798 號線過年提升為「全日拜年專線」
城巴「將沙線」798 號線將於年初一至年初六(2 月17 日至22日)增強將軍澳往返沙田大圍的服務,大幅延長服務時間至全日服務,方便居民跨區拜年。路線798P連同798A、798X亦會新增與「新界東口岸特快」B8號線的轉乘優惠,方便將軍澳乘客往來香園圍(蓮塘)口岸。
城巴主題巴士行駛有「馬」地點
城巴主題巴士將於農曆新年期間每日行駛精選路線,包括以「馬」為主題的馬鞍山、跑馬地、寶馬山、馬頭圍等路線。
H66開篷巴士團年廿六起行駛
觀光城巴將於年廿六晚(2月13日)起,開辦「H66開運之旅」開篷巴士團,由2月13日至23日(年初二2月18日除外),「開運之旅」每晚 8 點由中環碼頭出發,行經灣仔北、東區走廊、北角、銅鑼灣等地,與乘客沿途眺望維港、感受海風拂面,迎接馬年「順風順水」。






新年北上|陸路口岸服務時間不變 2口岸24小時通關
今年農曆年假期期間,各陸路出入境口岸服務時間維持不變,即僅落馬洲/皇崗口岸及港珠澳大橋香港口岸提供24小時通關服務。
各往返內地口岸服務時間
羅湖口岸
服務時間:上午6時30分至午夜12時00分
深圳灣口岸
服務時間:上午6時30分至午夜12時正
落馬洲管制站(皇崗口岸)
服務時間:全日24小時
落馬洲支綫管制站(福田口岸)
服務時間:上午6時30分至晚上10時30分
香園圍管制站(蓮塘口岸)
服務時間:上午7時至晚上10時
高鐵西九龍站
服務時間:上午6時30分至晚上11時30分
文錦渡管制站
服務時間:上午7時至晚上10時
港珠澳大橋香港口岸
服務時間:全日24小時
蛇口口岸(水路口岸)
服務時間:上午7時至晚上10時30分
在農曆年長假期間,落馬洲/皇崗口岸維持24小時通關安排,市民可以在落馬洲(新田)公共運輸交匯處乘搭「落馬洲-皇崗過境穿梭巴士」,又稱「皇巴士」前往皇崗口岸,辦理過關手續。有需要時,可達最高峰平均約兩分鐘一班。
落馬洲往來皇崗口岸服務時間:
- 早上6時至凌晨2時(10至15分鐘一班)
- 凌晨2時至早上6時(30分鐘一班)